Organisationsdiagrammer

Her på siden kan du se opbygningen af Thisted Kommunes organisation.

Overordnet organisationsdiagram

På billedet ses den overordnede organisering i Thisted Kommune med direktørområder og chefområder. Kan du ikke se diagrammet, er du velkommen til at ringe til os og få det forklaret.

Kan du ikke læse organisationsdiagrammerne her på siden, er du velkommen til at kontakte Ledelsessekretariatet for en nærmere gennemgang. Du finder kontakt-oplysninger her på siden.

Social, sundhed og kultur

Kan du ikke læse organisationsdiagrammerne her på siden, er du velkommen til at kontakte Ledelsessekretariatet for en nærmere gennemgang. Du finder kontakt-oplysninger her på siden.

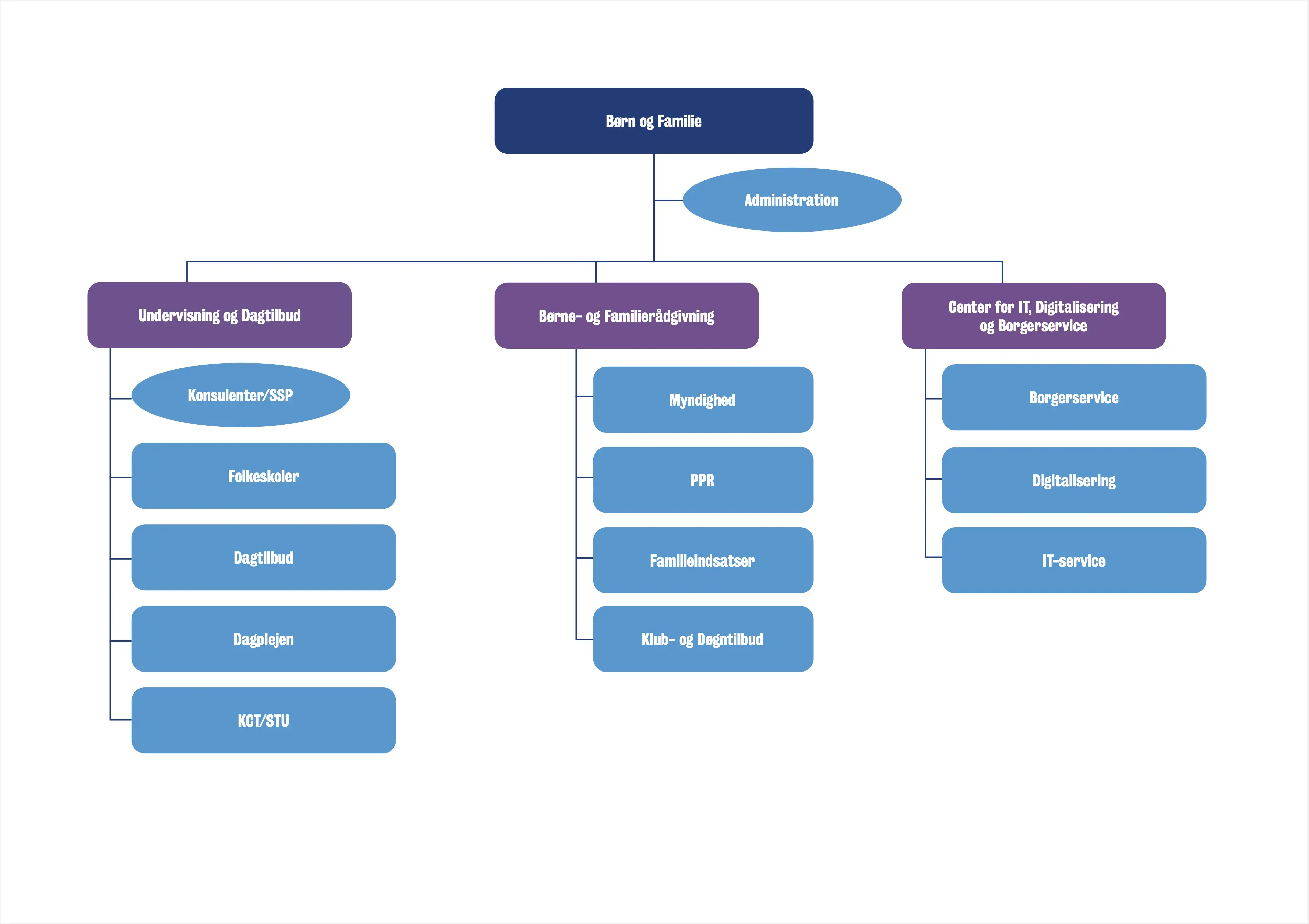
Børn og familie

Kan du ikke læse organisationsdiagrammerne her på siden, er du velkommen til at kontakte Ledelsessekretariatet for en nærmere gennemgang. Du finder kontakt-oplysninger her på siden.

Teknik, Erhverv og Beskæftigelse

Kan du ikke læse organisationsdiagrammerne her på siden, er du velkommen til at kontakte Ledelsessekretariatet for en nærmere gennemgang. Du finder kontakt-oplysninger her på siden.

Senest opdateret 15-05-2023

Ledelsessekretariatet

Kontakt
Asylgade 30
7700 Thisted

Træffetid

Borgerrådgiveren kan kontaktes:

via e-mail på: lenbac@thisted.dk

via telefonen, torsdage: 08.00 - 15.00 på nummer 29 29 80 22

Læs mere her